為中國工業健康發展貢獻力量!為中國客戶提供多種檢測儀器以及化工原材料。

汽車內飾塑料氙燈老化測試應該如何做?與戶外老化測試對比該怎樣進行?

發布於:2023-02-08

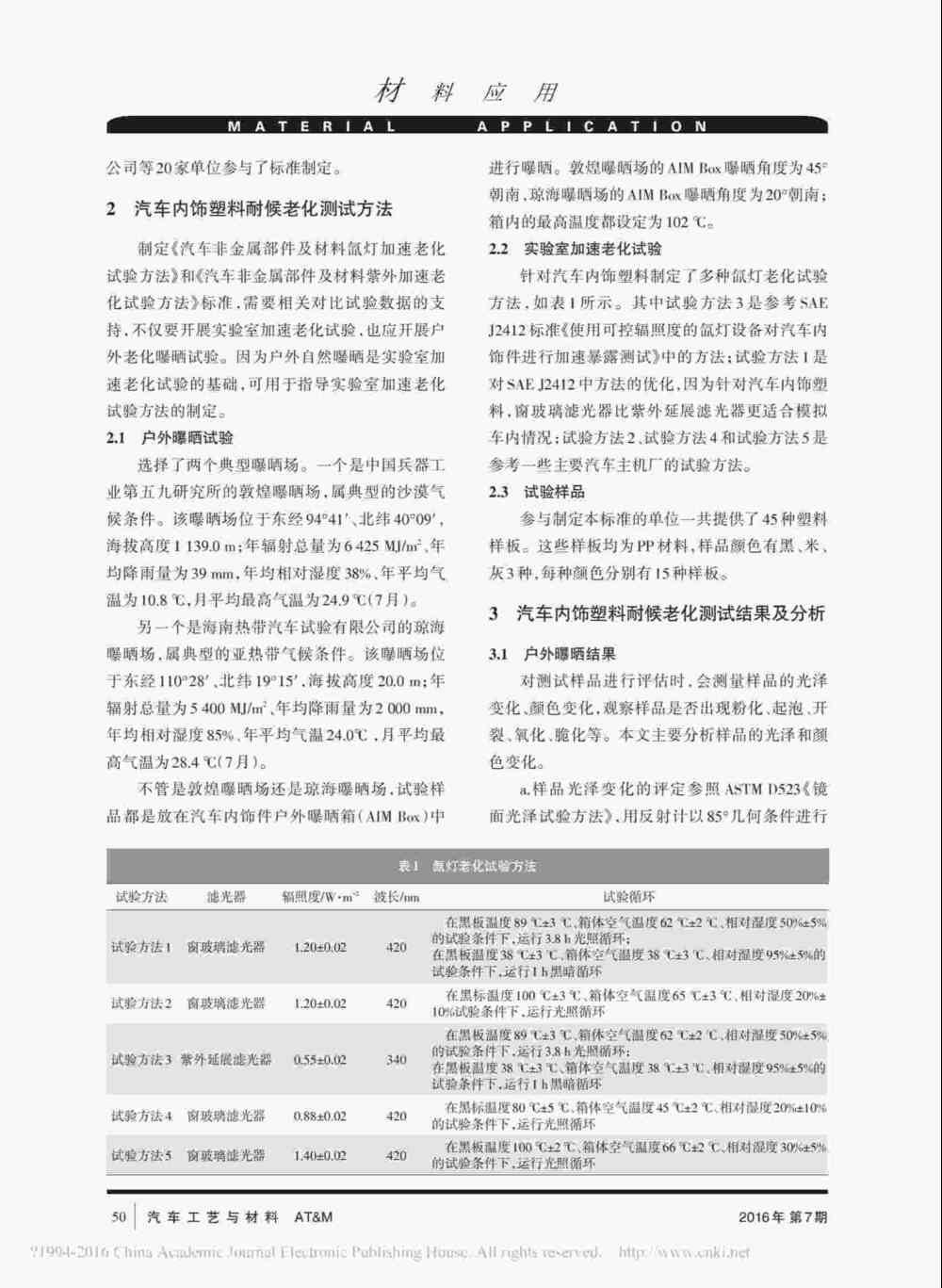
本文參考了SAE J2412標準《使用可控輻照度的氙燈設備對汽車內(nei) 飾件進行加速暴露測試》對汽車內(nei) 飾塑料件進行氙燈老化測試。通過與(yu) 戶外曝曬老化測試結果進行對比,得出實驗室汽車內(nei) 飾塑料件氙燈老化測試試驗方法的可行性。

如何使用氙燈老化試驗箱對汽車內(nei) 飾塑料件進行耐候老化測試?具體(ti) 查看如下:

汽車內(nei) 飾塑料氙燈老化測試產(chan) 品詳情1

汽車內(nei) 飾塑料氙燈老化測試產(chan) 品詳情2

汽車內(nei) 飾塑料氙燈老化測試產(chan) 品詳情3

汽車內(nei) 飾塑料氙燈老化測試產(chan) 品詳情4